UPSI | Merealisasikan Impian Pendidikan | WEZAS
HOME
INFO
VISION,MISSION & OBJECTIVE
WEZAS DIRECTION
CLIENT CHARTER
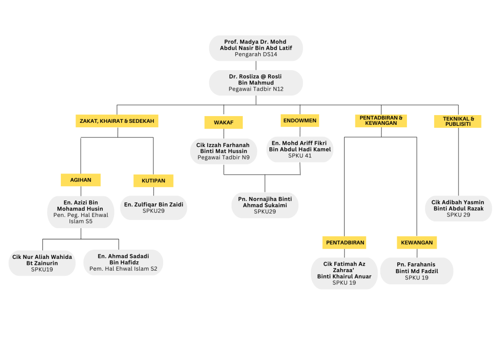
ORGANIZATION CHART
ASSISTANCE OFFERED
SCOPE OF ASSISTANCE ELIGIBILITY
WAQF
INSTITUT PENDIDIKAN TAHFIZ & TURATH ISLAMI (I-FURQAN)
SEKOLAH UPSI
CONTRIBUTOR BENEFITS
ENDOWMENT
OBJECTIVES OF THE ENDOWMENT FUND ESTABLISHMENT
FINANCIAL MANAGEMENT OF THE ENDOWMENT FUND
CATEGORIES OF ENDOWMENT
ZAKAT
PROFILE OF PROPERTY ZAKAT AMIL
COLLECTION
DISTRIBUTION
HOW TO FULFIL ZAKAT OBLIGATIONS
KHAIRAT
KHAIRAT RECIPIENTS
SADAQAH
OBJECTIVES OF ESTABLISHING THE CHARITY TRUST FUND
GALLERY
2020
2021
2022
2023
FORMS
CONTACT US
Maklumat Organisasi